行业白皮书——2023年缝制机械行业科技发展报告(节选)
2024-05-31101

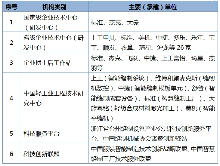
2023年,缝制机械行业深入贯彻制造强国战略,克服国内外复杂形势和市场需求低迷带来的种种困难与挑战,有效践行行业“十四五”高质量发展,完善自主核心技术体系,持续提升创新驱动力,行业科研基础及制造水平稳步提升,创新成果成效显著。行业自主核心技术体系进一步完善,根据中国缝制机械协会调研统计,截至2023年底,行业共有国家级企业技术中心(研发中心)3家,省级企业技术中心(研发中心)约26家,国家级技术创新示范企业1家。此外,根据公开资料统计,全国有40余家大专院校、科研院所以及众多下游企业以多种形式开展了缝制设备类协同创新。
2023年,行业科技从业人员队伍基本稳定。根据协会统计,全行业科研总人数约6500人(含研发、工艺、检测、科技管理等相关岗位,不含机械零部件企业),约占员工总数的14.98%。根据协会统计,全行业科研总投入约17.17亿元,同比上升5.53%,R&D比例约为6.01%。
全年行业申请各类专利总计6337件(国家专利数据库公开,以公告日为准),其中发明专利1807件,同比增长6.2%,占比28.4%。
国家及地方科技奖10余项,中国轻工业联合会科学技术奖4项,另有多个项目获得地方各级政府奖励。
行业按照《中国制造2025》及行业强国发展战略整体规划,以高质量发展为目标,积极开展技术改造和科研攻关,培养人才队伍,提升产品品质,行业科研工程相关项目进展情况详见报告。2023年行业全面迈上高质量发展轨道,科研水平和创新能力显著提升。主要表现为以下几个方面:2023年,行业科研基础及制造水平稳步提升,智能转型迈上新台阶。国家各部门、各地方政府相继出台了一系列税收优惠政策、专项扶持政策,政策红利持续释放,缝企创新能力持续提升,创新成果显著。行业科研经费持续高位投入,科研方式方法不断丰富,规上企业获得国家级高新技术企业资质的比例超过90%,行业科技支撑能力进一步提升。行业围绕“十四五”技术路线图规划,持续开展基础共性与短板技术攻关,多项关键核心技术已取得有效突破,“缝制机械基础理论及短板技术软课题研究”计划项目取得显著成效,产业联动创新机制取得丰厚成果,行业产学研用协同创新体系建设初具成效。围绕提质增效、数字化升级、节能环保的发展需求,以提升供给质量为目标,持续开展生产工艺改造升级,行业整体生产能力和产品质量有显著提升。引进和改造先进数控机床及加工中心,升级生产基础设备和工艺技术,提升机壳、电机等关键零部件的加工能力。完善了产品检测项目,优化改造金工、电镀、涂装、除锈、供电工艺及设备,强化产品质量检测、促进节能减排。行业产品智能化转型升级迈上新台阶。在整厂/成套解决方案方面,逐步实现产业化应用,为下游用户带来了更多样化的系列化缝制设备解决方案,智慧缝制工厂管理系统趋于成熟;在缝制单元研制方面,一大批满足客户自动化、无人化需求的智能设备成功面世;在智能单机方面,多款智能化缝制产品使行业产品体系日益丰富。行业持续开展机器视觉、智能传感、步进独立驱动集成控制等技术研发与完善,自感知、自适应、自调控等功能已在各类主流机型之中大规模普及,并逐步向特种缝制设备中延展。面向服装、牛仔裤、家纺、制帽、制袜等领域的整厂解决方案、智慧缝制样板工厂和应用领域不断延展。自动仓储系统、自动缝制生产线、智能裁剪系统等局部场景智能化改造方面受到市场好评,加速了行业由生产型制造向服务型制造转变。持续在智能传感器、机器人、机器视觉等应用领域开展技术攻关,机器人辅助抓/送料技术已趋于成熟,具备自动送料、自动定位、自动缝纫、自动剪线、自动收叠缝料等功能自动缝制单元、缝制加工中心成为行业研发热点,有效解决了用户的痛点问题。各类质量提升工程全面开花结果,协会联合工信部产业促进中心、中国机械科学研究总院,深入企业开展现场诊断服务;行业整体制造工艺与质量水平稳步提升,骨干企业智能工厂建设形成规模化效应。一是贯穿产品设计、制造、营销全生命周期的研发管理体系不畅通;二是新模式、新技术在研发领域的应用滞后;三是产业链协同创新机制尚处探索阶段,有效供给能力急需提升。一是新技术融合探索进展缓慢,人工智能、云计算、大数据、机器人控制、数字孪生技术等前沿科技尚未能与行业科技创新有效融合;二是行业数字生态链建设堵点问题有待突破,数据孤岛、生产管理系统无缝融合等核心堵点问题急需破题。一是高端人才高层次人才比例偏低,互联网、人工智能、机器人、传感技术、数字化控制技术等方面的高端科技人员紧缺;二是缺乏专业化人才规划,多重通而不重专,人才梯队存在断层现象。行业要以高质量发展为目标,培育新质生产力,建设行业高质量科技创新体系。2024年建议行业应在如下方面进行重点部署:聚集行业优势科研资源,开展原创性、引领性共性关键技术攻关,解决行业关键领域“卡脖子”技术难题,强化培育新质生产力的核心驱动力。聚焦下游用户转型升级需求,加强定制化、高端化、智能化、绿色化缝制设备及整套解决方案研发投入,提高供给质量与效率;强化优势产品技术迭代升级和质量提升,优化产品链培育差异化竞争优势。探索尝试数字孪生、云计算、PLM系统、EKP系统等新模式、新技术融合,打造研发贯穿产品设计、制造、营销全生命周期的研发管理体系;建立以市场需求为导向的研发创新机制,提高科技创新成果转化率。建立数字化质量管控平台,实现从供应链管理到制造、营销全周期质量保障、追溯系统;提升生产工艺水平,打造自动化、数字化生产流水线;完善企业标准体系,以高水平标准指导企业产品质量持续提升。积极开展行业人才顶层设计,以企业为主体,重点围绕创新型、复合型科技人才,建设结构优化、素质优良的人才队伍,培养更多的行业领军人才、科研带头人才、市场开拓人才。

点我访问原文链接